Índice de Prácticas Juan Rivera Ordoñez DAW 1
Modo Oscuro
INICIO
Unidad 1
Unidad 2
Unidad 3
Unidad 4
Unidad 5
Unidad 6
Unidad 7
Examenes
Unidad 1 - Lenguajes de Marcas
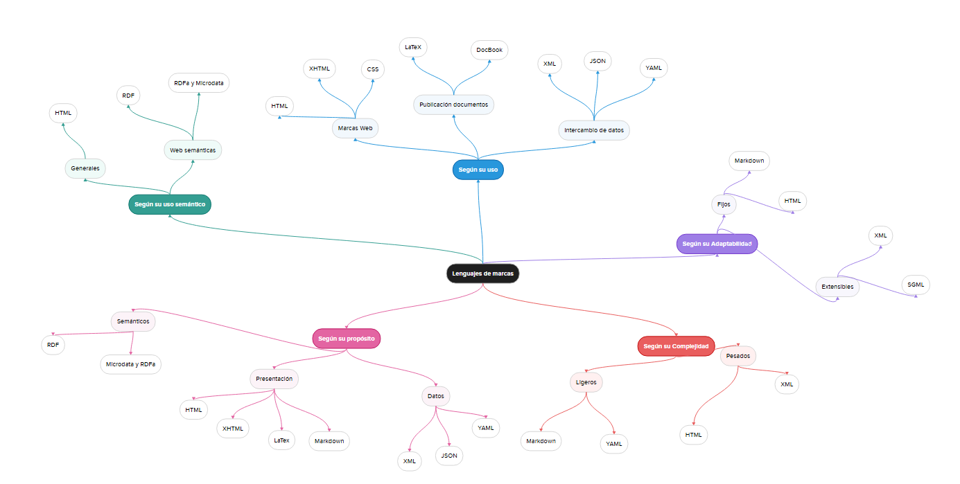
P1 - Clasificación
P2 - Códigos
Unidad 2 - HTML y CSS
P1 - Estructura
P2 - Listas
P3 - Noticias
P4 - Horario
P5 - Formulario I
P6 - Formulario II
P7 - El Dado
P8 - Fuentes
P9 - Grid Layout
Unidad 3 - Javascript
P1 - Inicio JS
P2 - Ocultar Img
P3 - Selectores
P4 - DOM
P5 - Tablas
P6 - Imagenes
Unidad 4 - Trabajo con XML,XSD y DTD
P1 - Biblioteca
P2 - Mail
P3 - Lenguajes
P4 - Curriculum
P5 - Estudiantes
P6 - Lugares
P7 - eSports
Unidad 5
P1 - XPath Actividades
P2 - XPath Garaje
Próximamente
Unidad 6
Próximamente
Próximamente
Próximamente
Unidad 7
Próximamente
Próximamente
Próximamente
Exámenes
Examen 1
Examen 2
Próximamente